Analyze multi-compartment neuron results

Note

This guide is a continuation of the Simulation guide.

After a simulation, BSB will write its outcomes in .nio files. These files leverage the HDF5 (Hierarchical Data Format version 5) format, which is widely employed in scientific computing, engineering, and data analysis. HDF5 files store data in groups (or blocks), in a dictionary fashion, which allows for efficient management and organization of large datasets.

The content is read/written using the Neo Python package, a library designed for handling electrophysiology data.

In our case, we have only one block of data since we only ran one simulation. We also have a unique segment since all our data is recorded with the same time frame (see Neo docs for more details). Let’s extract the simulation block data produced by your last simulation. First, load the content from your simulation-results/NAME_OF_YOUR_NEO_FILE.nio file, use the following code:

from neo import io

# Read simulation data
my_file_name = "simulation-results/neuronsimulation.nio"  # adapt the name of the file here
sim = io.NixIO(my_file_name, mode="ro")
block = sim.read_all_blocks()[0]
segment = block.segments[0]
my_signals = segment.analogsignals

If you followed the previous simulation example, the analogsignals attribute in the block should contain a list of all measured signals: the membrane potential recorded by the vrecorder device and the synapse current obtained from the synapses_rec device.

Each AnalogSignal object contains information about the device name, the sampling rate, and an array of the simulated measurement values. Additional information is available through the annotations attribute.

import matplotlib.pylab as plt  # you might have to pip install matplotlib

has_plotted_neuron = False  # We will only plot one neuron recording here
has_plotted_synapse = False  # We will only plot one synapse recording here
for signal in my_signals:
    name_device = signal.name  # Retrieve the name of the device
    cell_id = signal.annotations["cell_id"]  # Retrieve the cell ID
    # If the signal comes from a synapse recorder,
    # and if we did not plot a synapse recording yet
    if name_device == "synapses_rec" and not has_plotted_synapse:
        synapse_type = signal.annotations["synapse_type"]
        out_filename = (
            f"simulation-results/synapses_rec_{str(cell_id)}_{synapse_type}.png"
        )
        has_plotted_synapse = True
    # If the signal comes from a voltage recorder,
    # and if we did not plot a neuron recording yet
    elif name_device == "vrecorder" and not has_plotted_neuron:
        out_filename = f"simulation-results/vrecorder_{str(cell_id)}.png"
        has_plotted_neuron = True
    # If we plotted both types of recording, we exit the loop
    elif has_plotted_neuron and has_plotted_synapse:
        break
    # We still have some plotting to do
    else:
        continue

    sim_time = signal.times  # Time points of simulation recording

    # Plot and save figure to file in images folder
    plt.figure()
    plt.xlabel(f"Time ({signal.times.units.dimensionality.string})")
    plt.ylabel(f"{signal.units.dimensionality.string}")
    plt.plot(sim_time, signal.magnitude)
    plt.savefig(out_filename, dpi=200)

This code generates 2 plots: one for a postsynaptic synapse and one for the membrane potential. The resulting figures are saved in the simulation-results folder.

Here are some example of the figures that are produced:

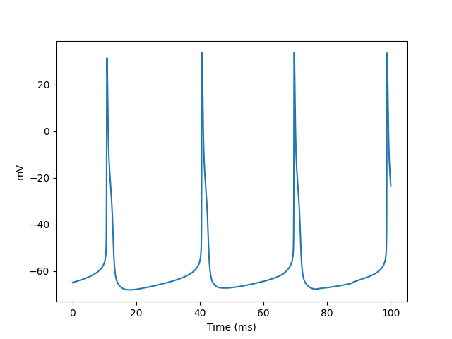
../../_images/vrecorder_example.png

Example of the membrane potential recorded.

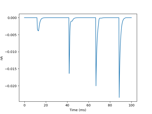
../../_images/synapse_recorder_example.png

Example of the AMPA synapse current recoded.

Next steps:

Make custom components

Learn how to write your own components to e.g. place or connect cells.

Create your own components
Command-Line Interface

Familiarize yourself with BSB’s CLI.

Introduction
Learn about Components

Explore more about the main components.

BSB components
Examples

Explore more advanced examples

Examples